Understanding Dispute Process
Managing the Dispute Lifecycle
Understanding the dispute lifecycle can be complex, but new reporting simplifies how this information is accessed. It provides merchants with clear insights into status changes, making dispute management easier and more efficient.
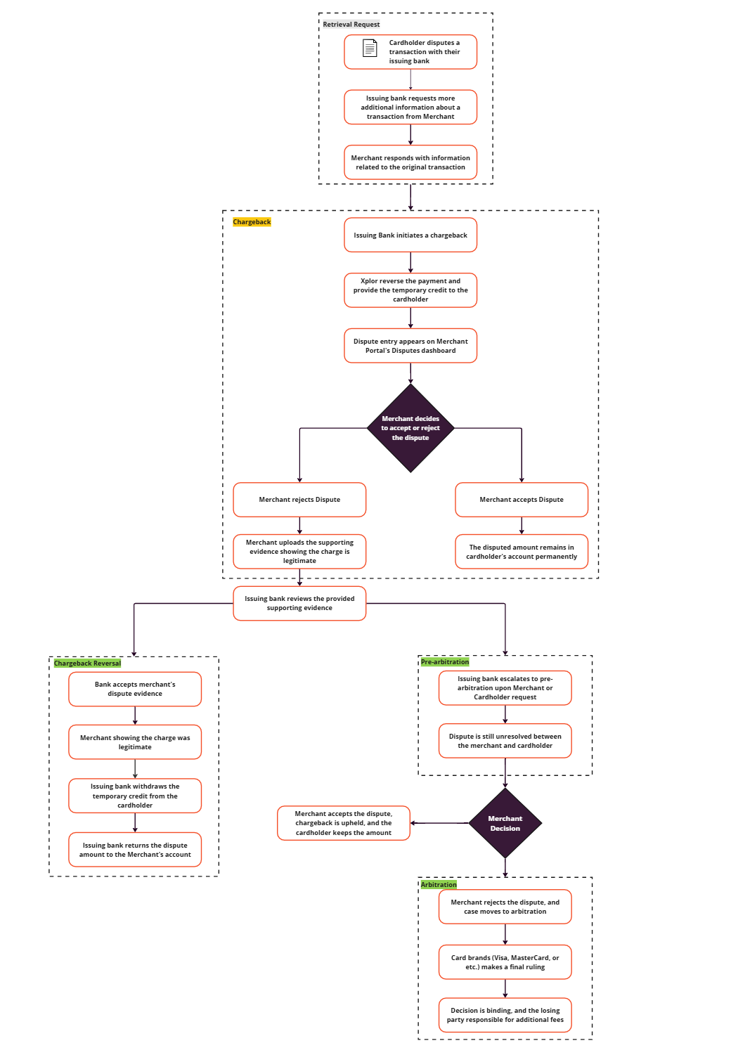
The dispute lifecycle outlines the series of steps taken to resolve a disagreement over a charge. It begins when a customer identifies a potential issue with a transaction and raises it with their issuing bank. The bank reviews the claim and notifies the merchant, who is allowed to provide evidence supporting the legitimacy of the charge.
This process involves multiple stages, including investigation, evidence submission, and decision-making by the bank or payment network.

Xplor follows a structured process to manage disputes efficiently and minimize financial and reputational risk for all parties involved.
Disputes
A dispute begins when a cardholder questions a transaction with their issuing bank. This initial inquiry prompts an investigation but does not yet involve a financial reversal. Common reasons for disputes include:
Unrecognized charges on the cardholder's statement
Dissatisfaction with products or services
Claims of undelivered merchandise
Subscription cancellations not honored
Suspected fraud or unauthorized transactions
Note: Visa does not support retrieval requests and proceeds directly to chargebacks.
If managed properly during this early stage, disputes can often be resolved without escalating to chargebacks, avoiding unnecessary costs and administrative burden.
Chargebacks
When a dispute progresses to a financial reversal, it becomes a chargeback. This means the issuing bank has temporarily credited the cardholder’s account and reversed the transaction amount from the merchant.
At Xplor, the following actions are triggered:
Xplor reverses the payment and applies temporary credit to the cardholder’s account.
When a chargeback is received, the merchant is notified and can access dispute details either through the Merchant Portal or via their integrated system using the Disputes API. New chargebacks appear with a status of New Activity.
A notification email is sent to the merchant’s business email address on file.
Chargebacks have financial and reputational consequences for merchants:
Immediate withdrawal of the disputed amount from the merchant’s account.
Additional processing fees may apply.
Chargebacks impact the merchant’s processing history and dispute ratio.
Excessive chargebacks may trigger account reviews or potential termination.
Representments
A representment is the merchant’s formal response to a chargeback, aimed at recovering the disputed funds. Merchants can either accept or challenge the chargeback:
Accepting the chargeback results in the dispute amount being permanently credited to the cardholder.
Rejecting the chargeback requires the merchant to submit supporting evidence to the issuing bank, including receipts, delivery confirmations, or correspondence that proves the charge was legitimate.
Key steps for successful representment include:
Addressing the specific reason with a clear narrative.
Submitting complete and formatted documentation.
Meeting tight submission deadlines (typically 7–30 days based on card network rules).
If the issuing bank accepts the evidence, the chargeback is reversed, and the funds are returned to the merchant. If the issuing bank rejects the evidence, the chargeback is finalized, and the cardholder retains the credited amount.
Pre-Arbitration and Arbitration
If either party (merchant or cardholder) challenges the outcome of a representment, the dispute may be escalated to:
Pre-Arbitration: An additional review phase where both parties re-evaluate their positions.
Arbitration: A final decision made by the card network, which may include additional fees imposed on the losing party.
Last updated
Was this helpful?

